6月25日,中国人民银行、银保监会、发展改革委、市场监管总局四部门联合推出降费措施,同日支付宝、财付通响应其倡议并发布声明称,将面对小微企业和个体工商户等加大降费力度和扶持力度,落实支付各项费用的优惠和减免措施。
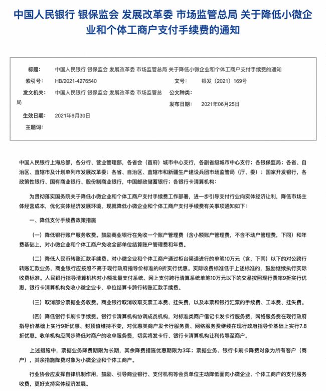
为贯彻落实2021年《政府工作报告》有关“适当降低小微企业支付手续费”的工作部署,进一步引导支付行业向实体经济让利,降低市场主体经营成本,优化实体经济发展环境。四部门联合推出的降费措施将于9月30日起生效。具体措施如下:降低银行账户服务收费;降低人民币转账汇款手续费;取消部分票据业务收费;降低银行卡刷卡手续费。票据业务降费期限为长期,其余降费措施优惠期限为3年;票据业务、银行卡刷卡降费对象为所有客户(商户),其余措施降费对象为小微企业和个体工商户。
降费措施聚焦小微企业、个体工商户,同时惠及其他市场主体及金融消费者。据央行初步测算,全部降费措施实施后预计每年为市场主体、社会公众减少手续费支出约240亿元,其中惠及小微企业、个体工商户超过160亿元,有助于降低资金流通成本,进一步优化营商环境,促进消费提质扩容。

支付宝随后发出声明:从今年3月到2024年9月30日,商家收钱码继续免费提现,且不设单笔上限和单日上限;此外,符合标准的商户可享受网络支付服务费优惠,最低打9折,最晚今年9月30日推出,有效期至2024年9月30日。相比其在3月发布的声明,这次又延长了6个月,而且是第三次延长。

财付通表示,将进一步加强对小微企业和个体工商户等扶持力度,落实支付各项费用的优惠和减免措施,帮助小微企业和个体工商户降低成本,积极发挥机构应尽的社会职能,主动承担社会责任。

南都记者从部分个体零售主方面了解到,目前支付宝和微信(财付通)的提现费率均为千分之一。
采写:南都记者 马宁宁 实习生 谢绿露 林文琪


