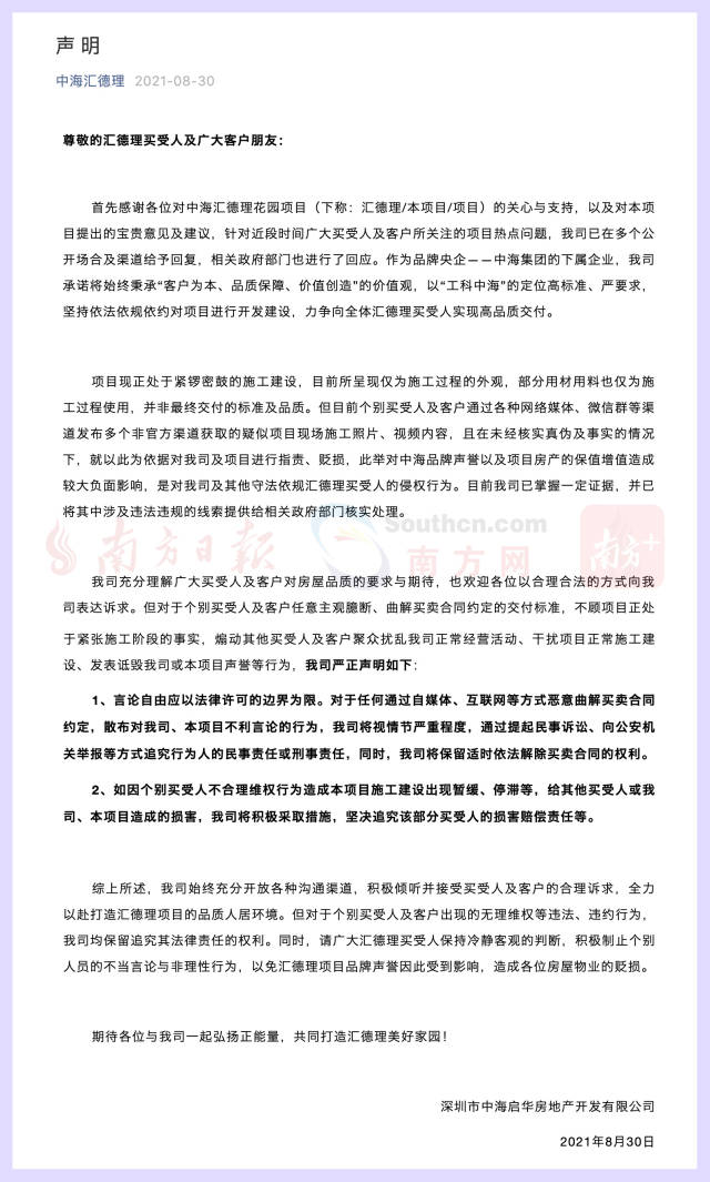
8月30日,开发商深圳市中海启华房地产开发有限公司(中海地产集团持有企业,股票代码00688.HK),通过“中海汇德理”楼盘官方公众号发布声明表示:
有个别业主曲解买卖合同约定的交付标准,发表诋毁我司或本项目声誉等行为,我司严正声明:如因个别不合理维权行为造成本项目施工建设出现暂缓、停滞等,给其他业主或我司、本项目造成的损害,我司将积极采取措施,坚决追究该部分购房者的损害赔偿责任等。

此外,与此同时,南方+从多名购买了深圳龙华楼盘“中海汇德理”的业主处了解到,有部分业主于近日收到一份《关于汇德理项目的严正声明及限期解约通知》。

在该份由业主提供的且加盖公章的文件中,开发商表示:收函业主方近期频繁、激烈地对“中海汇德理”《深圳市房地产买卖合同》等买卖合同文件约定的本项目外墙材料、已购买的住宅产品所包含的装修、装修组成材料等提出的质疑和否定性意见,虽经开发商多次多渠道解释、澄清,经主管部门公告澄清依然不予接受。

开发商在通知中表示,业主对“中海汇德理”“存在重大误解”,“如果您的重大误解主张得到司法支持的……为减少讼累,节约贵我双方交易成本等,我司同意解除贵我双方签订的买卖合同,敬请您在收到本通知之日起七日内向我司出具解除买卖合同的书面申请,我司将积极协助您办理相应的退房手续,在手续办理完毕(以买卖合同网签、备案注销为准)后五个工作日内退还您已支付的全部购房款(扣减按揭合同项下款项转付贷款单位)”。
南方+从多名业主中获悉,确实有部分“中海汇德理”业主收到该份通知,且有部分业主表示愿意退房,但找不到退房渠道。“距离收到通知书过去五天了,开发商没有在通知书上留任何联系方式,而且,每次联系他们客服都说转接给他们高层了,但每次都没回复”。一业主因看到通知上写明限期解约合同,在收到通知后显得着急。
上述业主表示其愿意退房,但有三个诉求:”一是需要清除购房记录,恢复到购房前的状态,二是希望开发商处理贷款后续业务,包括贷款记录的恢复和处理提前还款,三是已经支付的贷款利息应该中海承担”。
后经南方+了解,这也是其他愿意退房业主的主要诉求。
“开发商发函通知退房,业主就觉得退了也无所谓。”另一业主则表示,“如果不影响征信和名额,我也退了”。其称,由于开发商“货不对板”,对此业主意见很大,“宣传说高端产品,刷新龙华天际线,这其中明显存在很大误导性。事实上,电梯间档次不高,大瓷砖变成小瓷片,外墙也不高端”。
南方+也就此联系开发商中海地产相关负责人了解到,该楼盘确实向部分业主发出了限期解约通知,开发商意见以公众号发布声明为准。

对此,广东华商律师事务所律师周争锋指出,开发商这份通知需要注意的是:让业主申请解除合同,并由开发商审批,就意味着一旦解除就是双方合意解除,这就意味着,“开发商并没有任何错误,是业主说不想买了”,而实际上,解除合同,是有权利解约且可以追究对方违约责任的。
周争锋强调,即便是双方合意一致解除合同,也应该对于购房款的返回和银行贷款的处理,作出一个约定,并明确返还款的期限。只是提交一个解除的申请,对方审批同意了,合同是解除了,但是双方后续的财产返还等问题还没有完全厘清楚。
据了解,“中海汇德里”位于深圳市龙华区,建设用地为中海2019年11月以50.2亿元竞得宗地A816-0068。深圳市住建局信息显示,其于2020年8月22日取得预售许可,随后入市销售;彼时备案1179套住宅,均价约7.53万/㎡(含装修),单价7-7.9万/㎡,总价585-885万/套。


