奥一新闻记者获悉,近日,广东省质量协会组织开展了广东省质量标杆遴选活动,确定日立电梯(中国)有限公司基于GCC的智能动态售后服务质量提升的实践经验等15项典型经验为2021年广东省质量标杆。
其中,深圳4家企业入选2021年广东省质量标杆,包括深圳中广核工程设计有限公司、深圳市机场股份有限公司、深圳市国贸物业管理有限公司及深圳鹏程电动集团有限公司。
以下为2021年广东省质量标杆名单。

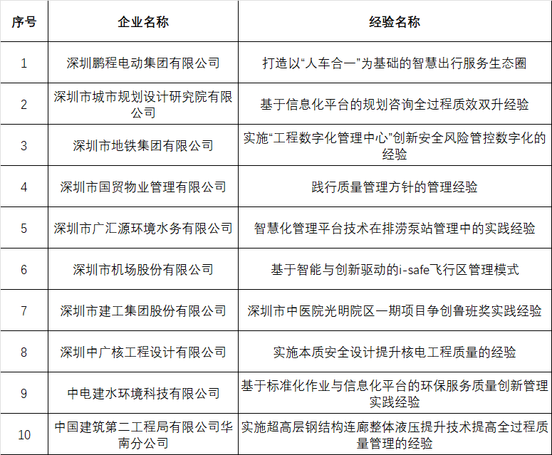
同时,深圳市质量协会开展了2021年深圳质量标杆遴选活动,确定了10项典型经验为2021年深圳质量标杆。其中,被选入的10家企业包括深圳市地铁集团有限公司、深圳市机场股份有限公司、深圳市建工集团股份有限公司等单位。
以下为2021年深圳质量标杆入围名单。

采写:奥一新闻见习记者黄静怡


