奥一新闻记者从深圳市市场监督管理局获悉,12月2日,该局公布了本市2021年电梯维护保养质量监督抽查结果,共抽查了6637台电梯的维护保养质量,涉及电梯维护保养单位402家,合格电梯6528台,合格率为98.4%;不合格电梯109台,不合格率为1.6%,合格392家,合格率约为97.5%;不合格10家,不合格率约为2.5%。
存在问题电梯的使用单位包括深圳市彩生活物业管理有限公司、深圳市万科物业服务有限公司南粤明珠物业服务中心、深圳招商物业管理有限公司、中海物业管理有限公司中海深圳湾畔管理处等单位。存在不合格电梯的维保单位包括深圳深菱电梯工程有限公司、深圳市日新电梯有限公司、深圳市顺菱电梯有限公司等单位。
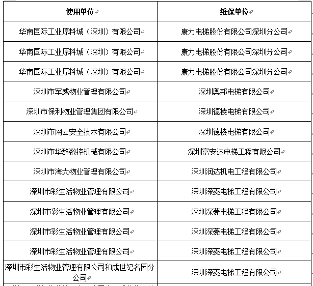
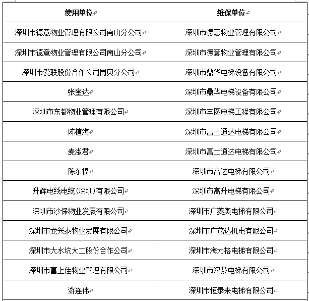
以下为不合格电梯名单。









