

近日,家住龙华区的赵先生
向记者反映称
深圳市新华中学初中年级老师
给学生推荐使用一款名为
“翼课”的商业类型学习软件
孩子答题后
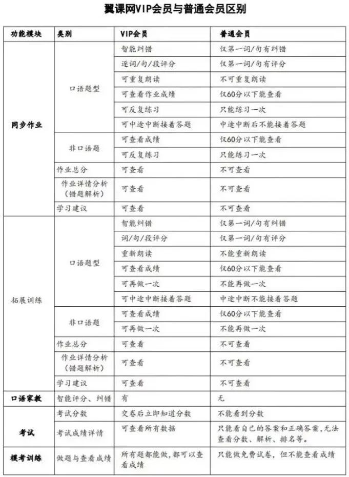
想要看分数和解析还需充值会员
一学年收费将近400元
价格不便宜且使用体验欠佳
家长质疑
目前市面上已有足够的免费软件
为教学和布置作业提供便利
学校为何要推荐需要收费的软件?

党的二十大报告明确指出,紧紧抓住人民最关心最直接最现实的利益问题,坚持尽力而为、量力而行,深入群众、深入基层,采取更多惠民生、暖民心举措,着力解决好人民群众急难愁盼问题。
为了更好地践行新时代网上群众路线,2023年,奥一新闻重磅出品民生新闻栏目《接诉即办》,以人民为中心,一诉即应,一办到底,为社会公共服务和城市治理提供互联网时代解决新方案。“接诉即办”使市民的操心事、烦心事、揪心事得到畅通表达,快速响应、有效处理,通过诉求提交、诉求跟办、诉求监督形成一个完整闭环,切实提升群众的获得感、幸福感和安全感。

投诉者
老师推荐商业类型学习软件
不合理!
赵先生说,该软件有一个月左右试用期,试用期过后需充值会员才能正常使用学习功能,会员费用为一年395元,三年700元。

学生家长 赵先生
老师在群里让自愿购买‘翼课’的课程,但是真的是自愿吗?免费版和收费版功能完全不一样,到时候布置练习内容肯定也会有区别。对家长来说,我们就担心不买会不会不给老师面子,到时候给孩子穿小鞋什么的,于孩子而言,其他同学买了自己没买,心理也会有些不舒服。
赵先生认为,老师向学生推荐商业类型的学习软件并不合理,这不仅会让家长和孩子焦虑,也不利于孩子摆脱对电子产品的依赖。
事实上,赵先生的遭遇并非个例。去年深圳市东湖中学学生家长也曾向奥一新闻报料,称英语老师会使用该软件给学生布置家庭作业,不充值就没法完成作业。
详见下方链接↓↓↓
有老师用收费软件布置作业?学校:正在调查,知情人称“非强制要求”
奥一新闻记者线下走访时,有学生透露,老师会给选择免费功能和选择付费功能的学生布置不同的口语练习,不过非强制完成。还有学生说体验了一年的收费功能,的确能提高口语,但过后并未再选择续费。
在走访过程中,有家长表示,初中阶段是孩子英语学习的重要阶段,每年花几百元让孩子更好练习口语是值得的,但也有和赵先生一样持怀疑态度的,“初中生心理比较敏感,一些学生用付费功能,一些学生用免费功能,会不会带来不公平?”
记者调查
“翼课”在网络上收到诸多吐槽
公开资料显示,“翼课”是一款教育教学类客户端,于2014年5月20日正式上线,开发主体为广州摩翼信息科技有限公司。
值得一提的是,2022年11月1日,广东省教育厅发布《关于从严规范教育APP选用工作的通知》,要求广东省各地、各级各类学校(含各类公办、民办的高等院校、中小学、中职学校、幼儿园等)选用(使用)的所有教育APP一律建立备案审查制度,凡未通过教育部教育APP备案的教育APP,各级各类学校一律不得选用。
奥一新闻记者在教育移动互联网应用程序备案管理平台查询发现,截至2月6日,通过备案资格的APP就有2744个,“翼课学生”“翼课老师”均在备案名单当中。

奥一新闻记者在苹果应用商店搜索发现,该软件有“翼课学生”和“翼课老师”两个入口,其中在“翼课学生”的最新评价一栏中,不少人指出该软件存在口语评分不标准、系统卡顿等问题。

对于该软件的收费标准以及使用功能详情,记者拨打了翼课网客服热线进行详询。其工作人员称软件试用期为一个月,需要老师提供班级学生名单统一注册账号,试用期结束后开通会员才能使用更多学习功能,例如作业总分、纠错、错题解析等。

那么平台是否会让教师强制向学生推广使用?
翼课网客服工作人员
老师通过一些渠道了解到这个平台对教学或是对学生学习有帮助,会主动来联系我们,就跟选择教材一样,于老师或学生都是根据自愿原则,不会有强制性的推送。
深圳市新华中学
并非强制要求
系推荐学生自愿选择的学习资源之一
公开资料显示,深圳市新华中学,成立于1996年,是全日制公办初级中学,现有57个教学班,3000余名师生。
针对家长反映的情况
深圳市新华中学相关工作人员回应称
▽
深圳市新华中学相关工作人员
寒假期间确实有给学生推荐包括翼课、趣配音以及英语类公众号在内的学习资源、途径,供学生自愿选择来进行训练。
“中考英语听说25分,学生需要通过各种途径进行训练,除了推荐一些学习软件,平时老师也会制作很多英语学习资源给学生,这都是很正常的英语教学手段,老师不会收费,也不强制要求购买。家长如有意见可通过校长信箱反馈给我们。”
龙华区教育局
校方与家长沟通不到位
已要求停止使用该软件
龙华区教育局相关负责人
对于此类收费软件教育局不提倡用但也没说不能用,不提倡的原因是考虑到但凡涉及收费,家长会有不同的声音,因此,如果学校在教育教学管理上有需要,需在征得家长同意且家长自愿的情况下方可使用。
龙华区教育局工作人员表示
经与深圳市新华中学方面沟通
了解到该校英语课组
确实存在推荐使用该软件
和在其上给学生布置作业的情况
目前已要求学校方面停止使用该软件
家长如需继续使用
可自行去购买
龙华区教育局工作人员
考虑到英语听说在中考中占比较大,校方本意是通过该平台培养学生英语听说能力,但可能前期沟通工作做得不够,家长不理解,我们已建议校方与家长加强沟通。校方回复已通知英语科组停止使用该软件。
接诉即办 · 第2期
被投诉单位:龙华区教育局
总体评价:75分
介入速度 20分
理由:龙华教育局当日即回电对家长投诉的相关情况作出解释,并同时联系校方进行调查了解。
处理进度 20分
理由:收到家长投诉后,龙华教育局协调校方解决此事,校方也发布通知英语科组停止使用该软件。
处理效果 20分
理由:目前已要求学校方面加强与家长沟通,停止使用该软件。
奥一基层治理研究员评价 15分
理由:对于能够提供丰富学习资源的APP,大部分家长还是乐于接受的,但由于学校环境的特殊性,部分商业类型特别涉及收费的APP由老师来推荐是否妥当,仍待商榷。类似的问题不仅仅只出现在这一所学校,教育部门还应举一反三,后期应加强对各类APP、公众号的鉴别,以及收费平台进校园的管理,让校园聚焦到教育教学的主业上来。


高质量发展是全面建设社会主义现代化国家的首要任务。为落实好中央、省委的部署,2023年由奥一新闻、南方民间智库共同主办,启动“抢跑争先 拼经济——广东高质量发展基层大调研”活动(以下简称“拼经济大调研”)。
广东高质量发展大会要求,要大兴调查研究之风,善于解剖麻雀、总结经验,走好新时代党的群众路线,深入基层认真倾听企业、群众等各方面意见,用心用情为企业、群众办实事、解难题。
为了营造更优营商环境,助力高质量发展,即日起,“拼经济大调研”联合《接诉即办》栏目面向广大的群众以及企业发起营商环境问题与建议的征集。如果您或您的企业在政府服务、企业发展、营商环境等方面遇到问题,请您留言。我们将集中整理并投递给相关部门,并选择部分内容进行公开发布及追踪报道。
一诉即应、一办到底
奥一新闻「接诉即办」
邀您来报料!
点击或扫描下方海报二维码
即可参与报料、交流
采写:奥一新闻记者 李姗姗
视频:罗俊贤
设计:郑柏琪 梁雪儿
编辑:王泽权