沙井金蚝节自2004年创办以来
已经相约陪伴大家20载
已成为广东省旅游文化节的重要组成部分
和深圳市“一区一节庆”活动
成为“魅力蚝乡、古韵沙井”的闪亮名片

入冬蚝肥美,吃蚝正当时
一年一度宝安区沙井金蚝美食民俗文化节又要来啦!!
作为深圳er,大家一定知道
沙井是全国知名的千年蚝乡
“沙井蚝生产习俗”
也入选了广东省级非遗名录
在第二十届沙井金蚝节举办之际
推出今年金蚝节首波超全预告!

活动时间为
2023年12月22日-2024年1月1日期间
将重磅推出四大系列22大项150余场精彩活动
每天精彩不重样
让我们一起相约
去逛蚝乡,品“蚝”味吧

有哪些特色活动呢?
一起来看看
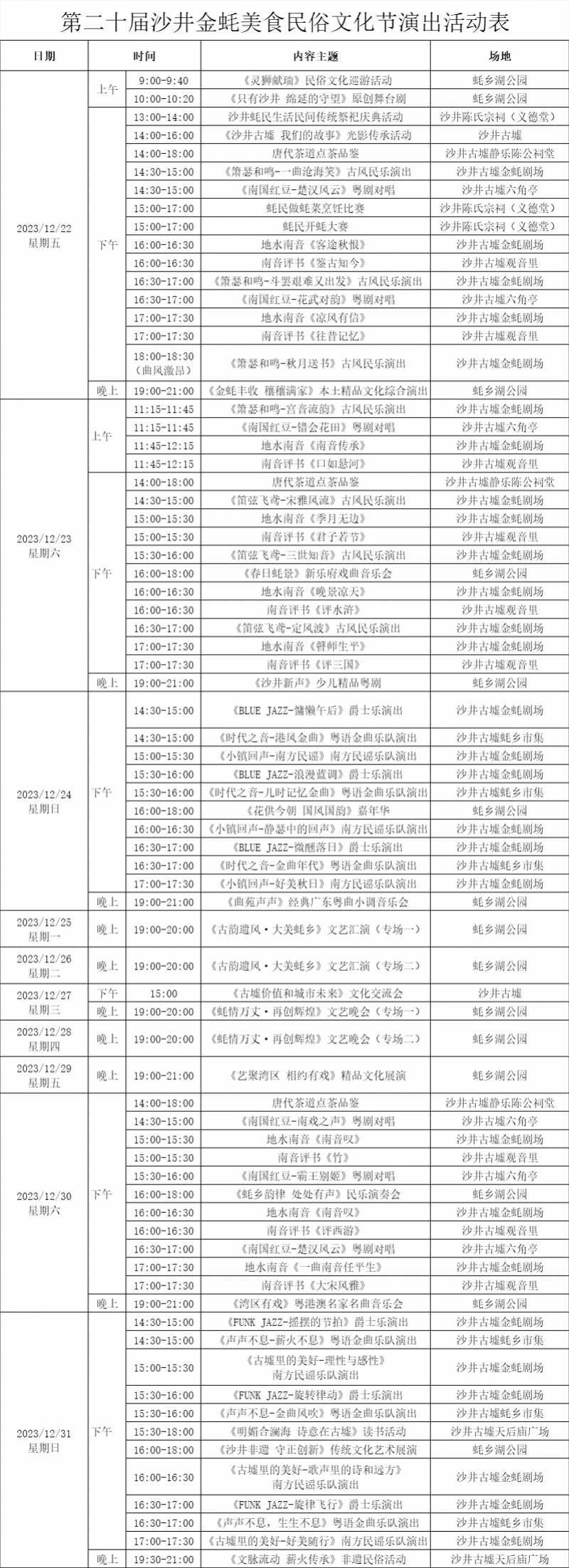
具体活动安排详见后面表格
01
第二十届宝安区沙井金蚝
美食民俗文化节活动开幕式

时间:2023年12月22日(星期五)上午10:00
地点:沙井蚝乡湖公园(沙井电厂1980)
内容:开幕式采用全程线上直播方式,展示沙井非遗、沙井蚝生产生活习俗、沙井古墟文化之美。
02
蚝乡非遗—
沙井非物质文化遗产展演活动
时间:2023年12月22日至2023年12月31日
地点:蚝乡湖公园
内容:围绕千年蚝乡历史文物及生活习俗、沙井粤剧、华林派螳螂拳、醒狮等非物质文化遗产,展现沙井穿越千年时光的民俗美、风景美、故事美、时光美,弘扬宝安广府文化、民俗、艺术。

03
“2023 年沙井金蚝节推荐特色餐厅”
时间:2023年12月22日上午10:10
地点:蚝乡湖公园(沙井电厂1980)
内容:开展餐厅评选活动,分别评选出 10 个最受欢迎的“2023 年沙井金蚝节推荐特色餐厅”并举行授牌活动。

具体精彩活动详见下表


金蚝节演出活动精彩纷呈

千年蚝乡 古韵沙井
这个月底
诚挚邀请您携带亲朋好友
游蚝乡、品蚝宴
感受千年蚝乡文化底蕴
饱览古墟新生绽放美景


