分享
海报
奥一网
政经观察
接诉即办
基层治理
商业治理
一见
一评
数字报
南方民间智库
[退出]
要闻
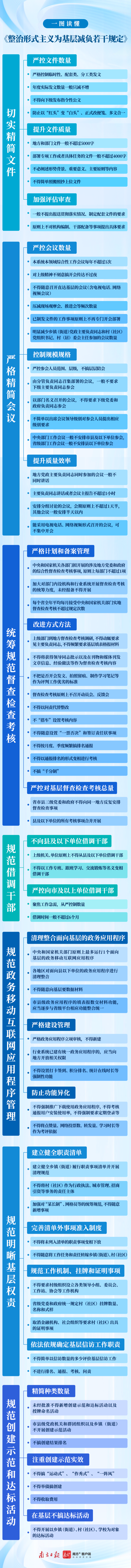
一图读懂 | 整治形式主义,这些事情不能再干了
2025-08-07 21:36
来源:南方+
编辑:周晓媛
近日,中共中央办公厅、国务院办公厅印发《整治形式主义为基层减负若干规定》。南方+作出梳理,带您一起学习体悟。
今日报纸
手机读报
奥一头条
Headline
排行
Top