日前,广州市发展和改革委员会公布了市内多所民办学校最新收费标准批复。南都N视频记者梳理发现,截至发稿,市发改委自今年7月起批复了20所民办学校的收费标准,其中,3所学校学费降低、5所学校学费有所上升,其余学校维持原标准。相关收费标准将从2025年秋季学期开始执行。
降价
黄埔、增城的3所学校学费降低
记者梳理市发改委发布的批复发现,今年有3所民办学校的收费标准有所降低,分别是广州市黄埔区华外同文外国语学校、广州市黄埔区南方中英文学校、广州理工实验学校。其中,广州理工实验学校的小学学费降低最多,降低了4950元。
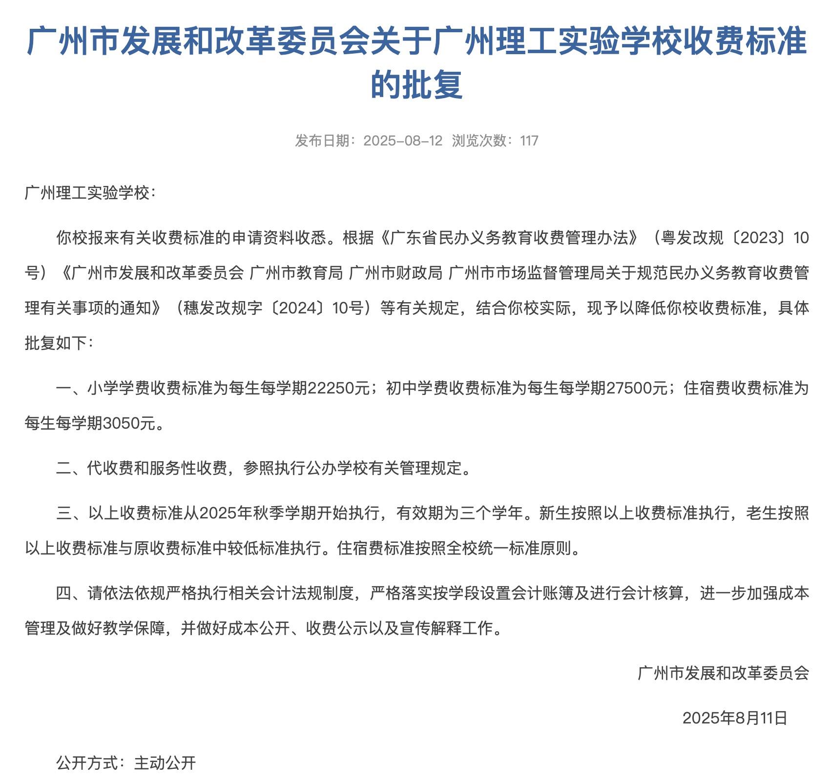
广州市发展和改革委员会发布了关于广州理工实验学校收费标准的批复。小学学费收费标准为每生每学期22250元;初中学费收费标准为每生每学期27500元;住宿费收费标准为每生每学期3050元。代收费和服务性收费,参照执行公办学校有关管理规定。以上收费标准从2025年秋季学期开始执行,有效期为三个学年。新生按照以上收费标准执行,老生按照以上收费标准与原收费标准中较低标准执行。住宿费标准按照全校统一标准原则。
广州理工实验学校的原收费标准为小学学费收费标准为每生每学期27200元;初中学费收费标准为每生每学期30700元;住宿费收费标准为每生每学期4100元。调整后,今年秋季学期起,该校小学学费降低4950元、初中学费降低3200元,住宿费降低1050元。

广州市发展和改革委员会发布了关于广州市黄埔区华外同文外国语学校收费标准的批复。小学及初中学费收费标准为每生每学期66150元;住宿费收费标准为每生每学期8100元。代收费和服务性收费,参照执行公办学校有关管理规定。以上收费标准从2025年秋季学期开始执行,有效期为三个学年。新生按照以上收费标准执行,老生按照以上收费标准与原收费标准中较低标准执行。
记者梳理发现,华外同文外国语学校的原收费标准为小学、初中学费每生每学期69300元。调整后,今年秋季学期起,该校的学费降低了3150元。

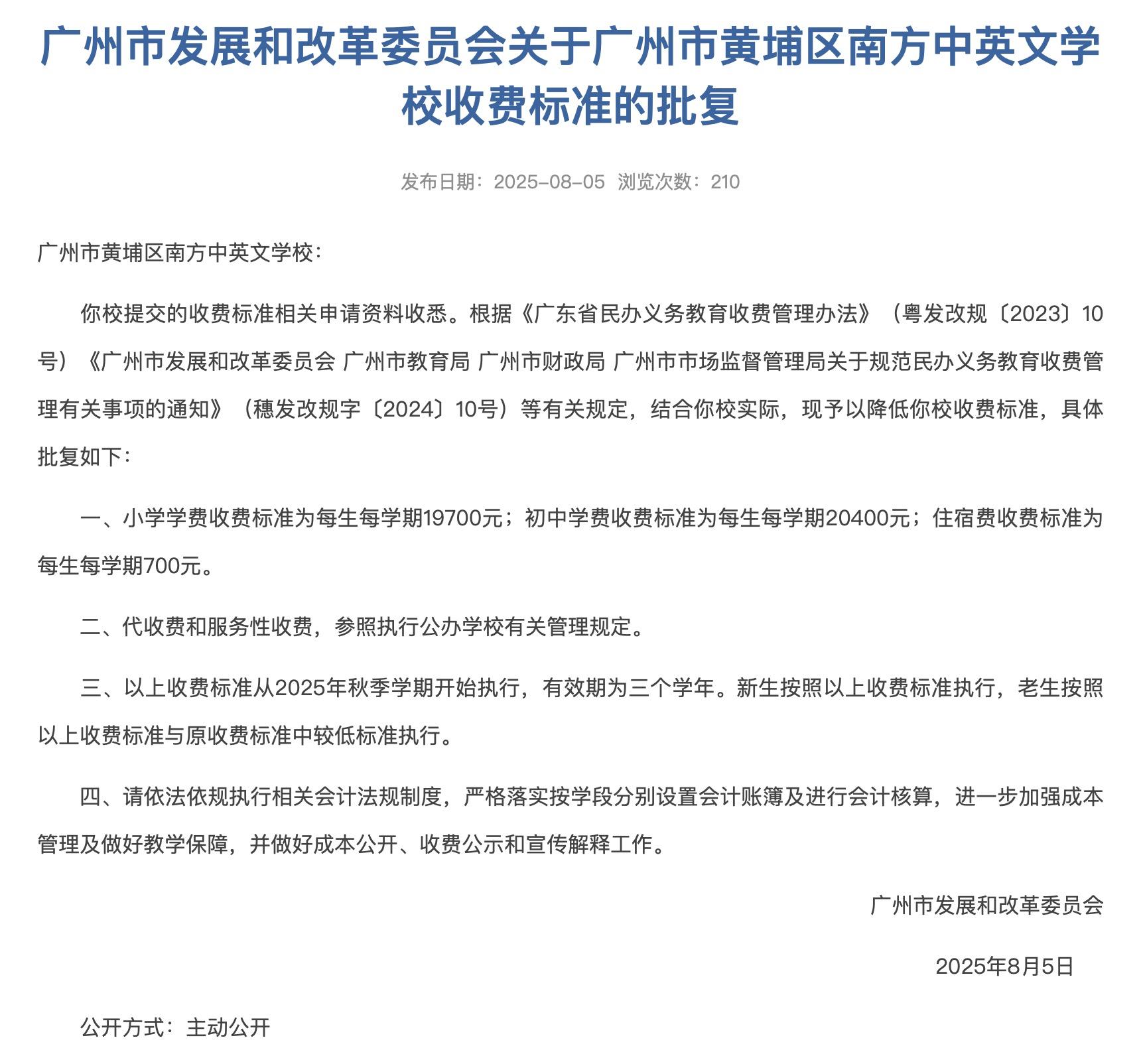
广州市发展和改革委员会发布了关于广州市黄埔区南方中英文学校收费标准的批复。小学学费收费标准为每生每学期19700元;初中学费收费标准为每生每学期20400元;住宿费收费标准为每生每学期700元。代收费和服务性收费,参照执行公办学校有关管理规定。以上收费标准从2025年秋季学期开始执行,有效期为三个学年。新生按照以上收费标准执行,老生按照以上收费标准与原收费标准中较低标准执行。
南方中英文学校的原收费标准为小学学费每生每学期19870元;初中学费收费标准为每生每学期20570元;住宿费收费标准为每生每学期700元。调整后,今年秋季学期起,该校的小学学费和初中学费均分别降低了170元。

升价
黄广中学、广州英豪学校等学费上升
今年秋季学期起,有5所民办学校的学费有不同程度的上升,分别是:广州市黄广中学、广州英豪学校、广州市南沙区芦湾新徽学校、广州市海珠区龙华学校、广州市黄埔东晖学校。其中,黄广中学的学费和住宿费总计上升最多,比原标准提升了2350元。
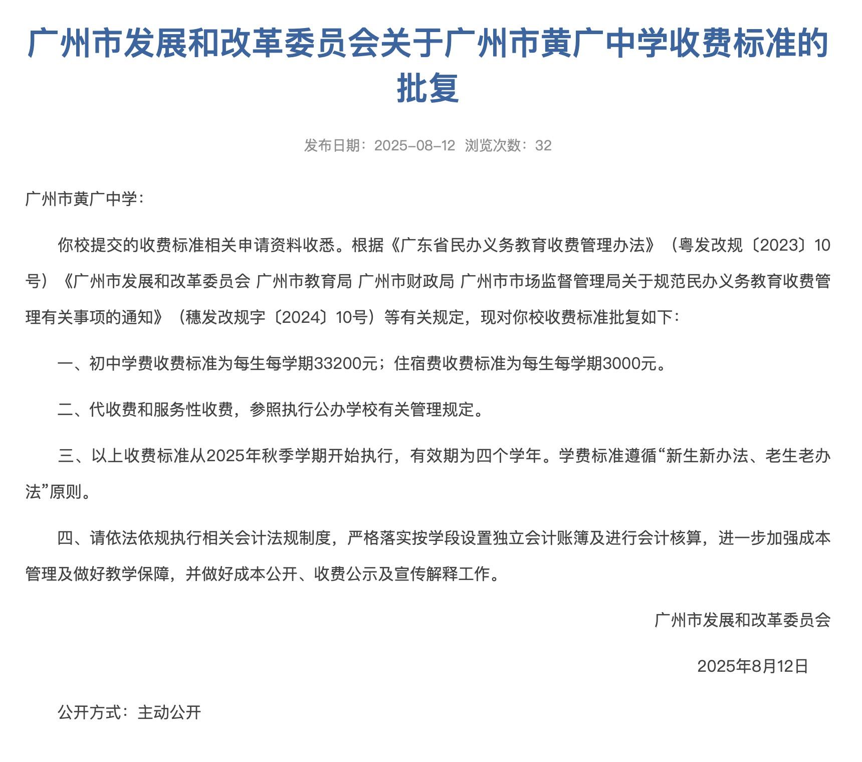
广州市发展和改革委员会发布了关于广州市黄广中学收费标准的批复。初中学费收费标准为每生每学期33200元;住宿费收费标准为每生每学期3000元。代收费和服务性收费,参照执行公办学校有关管理规定。以上收费标准从2025年秋季学期开始执行,有效期为四个学年。学费标准遵循“新生新办法、老生老办法”原则。
记者梳理发现,广州市黄广中学的原收费标准为每生每学期33850元(含住宿费)。调整后,今年秋季学期起,该校初中学费和住宿费总计36200元,与此前的收费标准相比上升2350元。

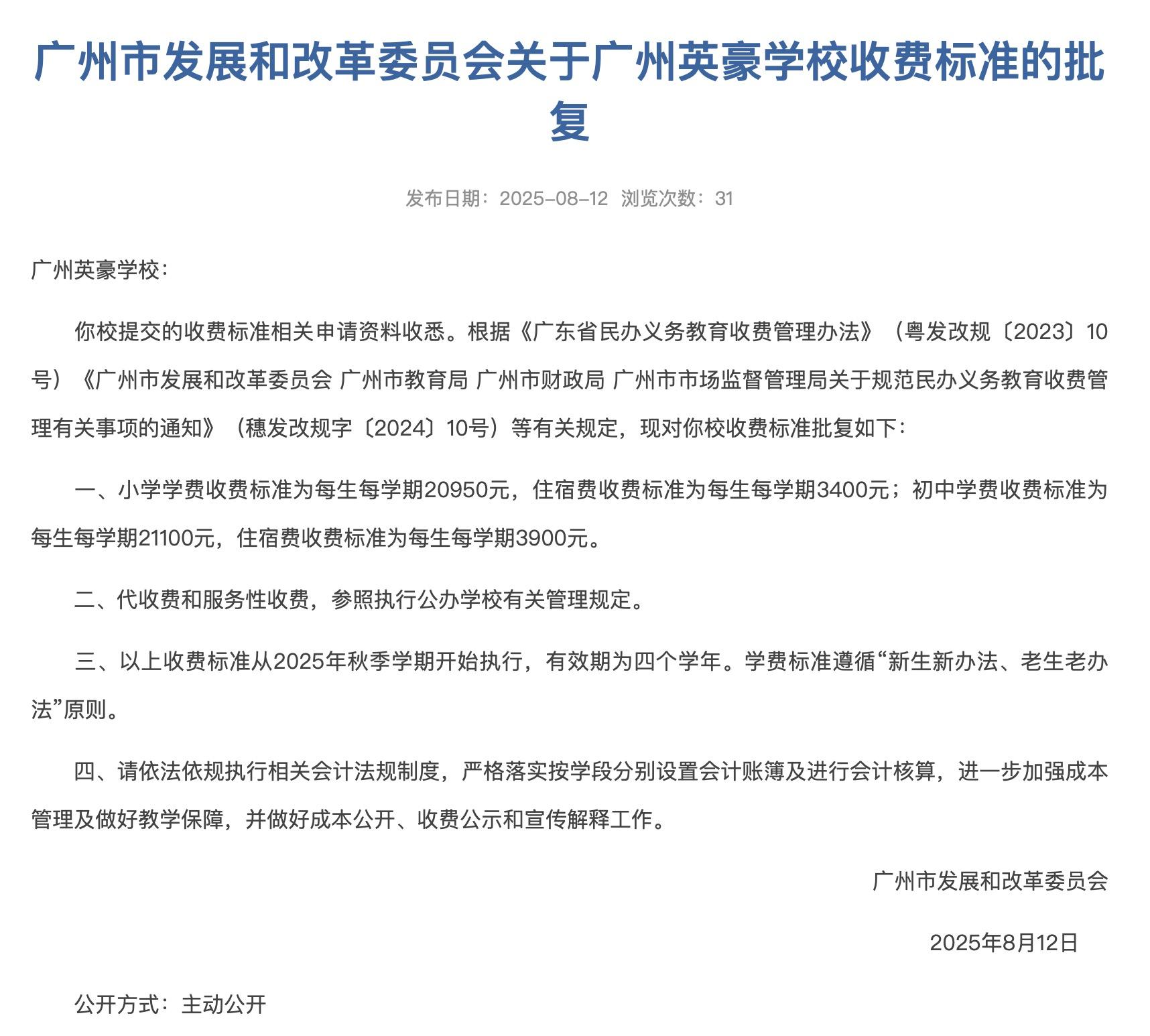
广州市发展和改革委员会发布了关于广州英豪学校收费标准的批复。小学学费收费标准为每生每学期20950元,住宿费收费标准为每生每学期3400元;初中学费收费标准为每生每学期21100元,住宿费收费标准为每生每学期3900元。代收费和服务性收费,参照执行公办学校有关管理规定。以上收费标准从2025年秋季学期开始执行,有效期为四个学年。学费标准遵循“新生新办法、老生老办法”原则。
广州英豪学校的原收费标准为小学学费收费标准为每生每学期19300元,住宿费收费标准为每生每学期3400元;初中学费收费标准为每生每学期20800元,住宿费收费标准为每生每学期3900元。调整后,今年秋季学期起,该校小学学费上升1650元、初中学费上升300元。

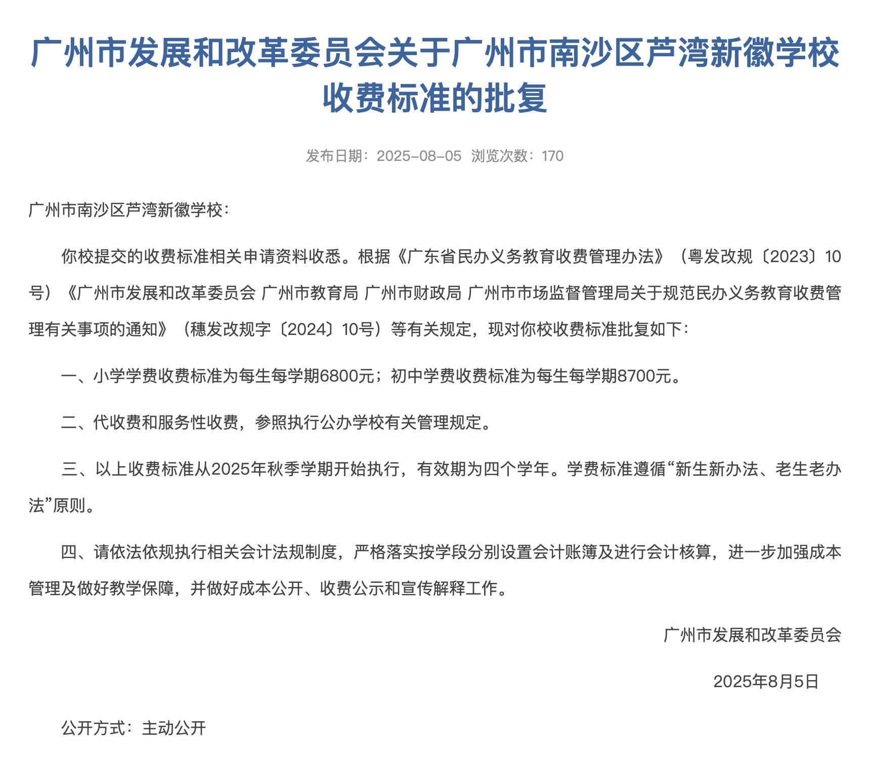
广州市发展和改革委员会发布了关于广州市南沙区芦湾新徽学校收费标准的批复。小学学费收费标准为每生每学期6800元;初中学费收费标准为每生每学期8700元。代收费和服务性收费,参照执行公办学校有关管理规定。以上收费标准从2025年秋季学期开始执行,有效期为四个学年。学费标准遵循“新生新办法、老生老办法”原则。
芦湾新徽学校的原收费标准为小学学费为每生每学期6400元、初中学费为每生每学期7800元。调整后,今年秋季学期起,该校小学学费上升400元、初中学费上升900元。

广州市发展和改革委员会发布了关于广州市海珠区龙华学校收费标准的批复。小学学费收费标准为每生每学期7050元。代收费和服务性收费,参照执行公办学校有关管理规定。以上收费标准从2025年秋季学期开始执行,有效期为四个学年。学费标准遵循“新生新办法、老生老办法”原则。
海珠区龙华学校的原收费标准为每生每学期6300元。调整后,今年秋季学期起,该校的学费上升750元。

广州市发展和改革委员会发布了关于广州市黄埔东晖学校收费标准的批复。小学学费收费标准为每生每学期10050元;初中学费收费标准为每生每学期10750元。代收费和服务性收费,参照执行公办学校有关管理规定。以上收费标准从2025年秋季学期开始执行,有效期为四个学年。学费标准遵循“新生新办法、老生老办法”原则,“新生”指自2025年秋季学期起新入学学生。
黄埔东晖学校的原收费标准为小学学费收费标准为每生每学期9000元;初中学费收费标准为每生每学期9100元。调整后,今年秋季学期起,该校小学学费上升1050元、初中学费上升1650元。

维持原标准
12所民办学校学费不变
根据批复,今年秋季学期起,有12所民办学校的收费标准维持不变,分别是:广州市天河区大华学校、广州市天河区棠福学校、广州市天河区汇景新城实验小学、广州市天河区东风实验小学、广州市星执学校、广州市天河区新蕾五星学校、广州市越秀区雄鹰学校、广州市南沙区华兴小学、广州市荔湾区新苗学校、广州市荔湾区芳华小学、广州市荔湾区芳华初级中学、广州市黄埔区洋城学校。
广州市天河区大华学校小学学费收费标准为每生每学期7000元;初中学费收费标准为每生每学期8400元。以上收费标准为最高限价,可根据办学实际适当降低收费标准。
广州市天河区棠福学校小学学费收费标准为每生每学期11200元;初中学费收费标准为每生每学期13000元。以上收费标准为最高限价,可根据办学实际适当降低收费标准。
广州市天河区汇景新城实验小学学费收费标准为每生每学期28000元。
广州市天河区东风实验小学学费收费标准为每生每学期8800元。以上收费标准为最高限价,可根据办学实际适当降低收费标准。
广州市星执学校小学及初中学费收费标准为每生每学期28250元;住宿费收费标准为每生每学期2500元。
广州市天河区新蕾五星学校小学学费收费标准为每生每学期8650元;初中学费收费标准为每生每学期9650元。以上收费标准为最高限价,可根据办学实际适当降低收费标准。
广州市越秀区雄鹰学校小学学费收费标准为每生每学期8400元;初中学费收费标准为每生每学期9800元。以上收费标准为最高限价,可根据办学实际适当降低收费标准。
广州市南沙区华兴小学学费收费标准为每生每学期8800元。以上收费标准为最高限价,可根据办学实际适当降低收费标准。
广州市荔湾区新苗学校小学学费收费标准为每生每学期8000元;初中学费收费标准为每生每学期9000元。
广州市荔湾区芳华小学学费收费标准为每生每学期4750元。
广州市荔湾区芳华初级中学学费收费标准为每生每学期5800元。
广州市黄埔区洋城学校小学学费收费标准为每生每学期9800元。



