报装宽带前,总免不了货比三家。近日,租住在深圳龙华区西头新村的孙先生向奥一新闻记者反映,其租住以来整个区域只能报装电信的宽带网络,最近移动运营商准备进驻,却被物业和村委一纸《通知》阻挡,投诉多次无果。
对此,深圳市龙华区民治街道办事处回应称,中国移动因原服务合同到期导致服务中断,目前片区中国电信、中国联通可提供宽带接入服务。西头新村业主委员会与物业为保障管线规范、消除安全隐患而制定的村规民约。根据约定,通信运营商在接入布线前需满足两项条件:一是与房东协商并签订正式合同;二是在楼栋内预设管道后规范接入主管道。该规定旨在统一管理标准,并非针对任何特定服务商。
住户:宽带无法自主选择,指定宽带价格高
决定搬进西头新村前,孙先生从房东那得知宽带可自行选择,但其搬进来后联系移动运营商办理宽带移机,却被告知其所居住的楼栋无法办理。孙先生遂在民意速办平台反馈情况,然而移动方和社区的回复内容却互相矛盾,中国移动深圳分公司回复称“客户办理宽带移机,已核实该地址五级未覆盖,其所居住楼栋无端口,无法办理。”民治街道上芬社区则回复称“西头新村物业表示西头新村内三大运营商均有进驻,租户可自行选择宽带运营商。”

孙先生表示,办理电信宽带139元/月,移动宽带则只需要360元/年,作为消费者其更愿意办理更为划算的宽带,但村里可选择的宽带网络较为单一。最近移动运营商准备入驻西头新村,却被物业和村委的一纸《通知》阻拦。
据其提供的《通知》内容显示,“现有自称中国移动的人,找小区网格员向小区每栋发信息,要求在每栋楼安装网络箱及相关光纤线路,此事未跟业委会协商好。坚决反对任何单位和个人在未取得业委会同意的情况下,在小区内进行任何经营活动。对于上述事情,请各位业主、楼长要慎重考虑。”此份《通知》盖有深圳市新丰物业管理有限公司的公章,落款为西头新村业委会、物业以及民治街道西头新村社区共建促进会。记者查询资料发现,这几个单位的负责人均为同一人名。为进一步了解相关情况,记者联系上该负责人周先生,问及宽带运营商入驻事宜,其仅称“不知道啊”便挂断电话,此后再未能打通。

走访:指定报装点装移动宽带需私下转账收费
十月中旬,记者前往西头新村,一进村口便能看到一家宽带办理点,墙上大字写着“西头新村网络运营中心”,柜台上张贴着“西头新村管理处指定宽带报装点”海报,店面旁仅摆放中国电信宽带的宣传立牌。店员称:“装带电信手机卡的宽带每月收费139元,不带卡的宽带每月100元。”问及是否可装其他运营商的宽带,其称:“装移动也行,每月90元100兆,微信转账收费。这是单宽,即需要单独拉入户线,所以还要看你租住的是哪栋楼,个别房东不允许在他们楼里拉线。”

走进村里一家中国移动门店,记者询问有哪些宽带可报装,店员称只能装电信,“我自己店里用的都是电信的宽带,没办法,移动进不来。你如果觉得贵,可以办张39块的移动大流量卡,一个月有210G流量,够用了。”记者注意到柜台摆放着一块“中国移动宽带报装”的字牌,该店员表示:“公司让摆出来,附近几个村子都能装移动宽带,还是要宣传一下的。”
当记者问及村头的宽带报装点为何说能装移动时,该店员笑称:“如果是正规运营商,用户办宽带用手机号就可以申请,费用直接从卡里扣。那些不跟手机卡绑定的独立宽带,基本都是第三方的。”
中国移动:
缺乏自有资源覆盖
目前仍在积极与村里协商
移动方面工作人员夏经理表示,西头新村目前无法安装移动网络,主要因缺乏移动自有资源覆盖,且物业不允许管道施工。他解释,此前移动曾与村里有过合作,借用的是第三方公司的资源以提供服务,合同到期后未能续约,资源不再对移动开放,导致已安装用户可继续使用网络,但新用户无法办理。
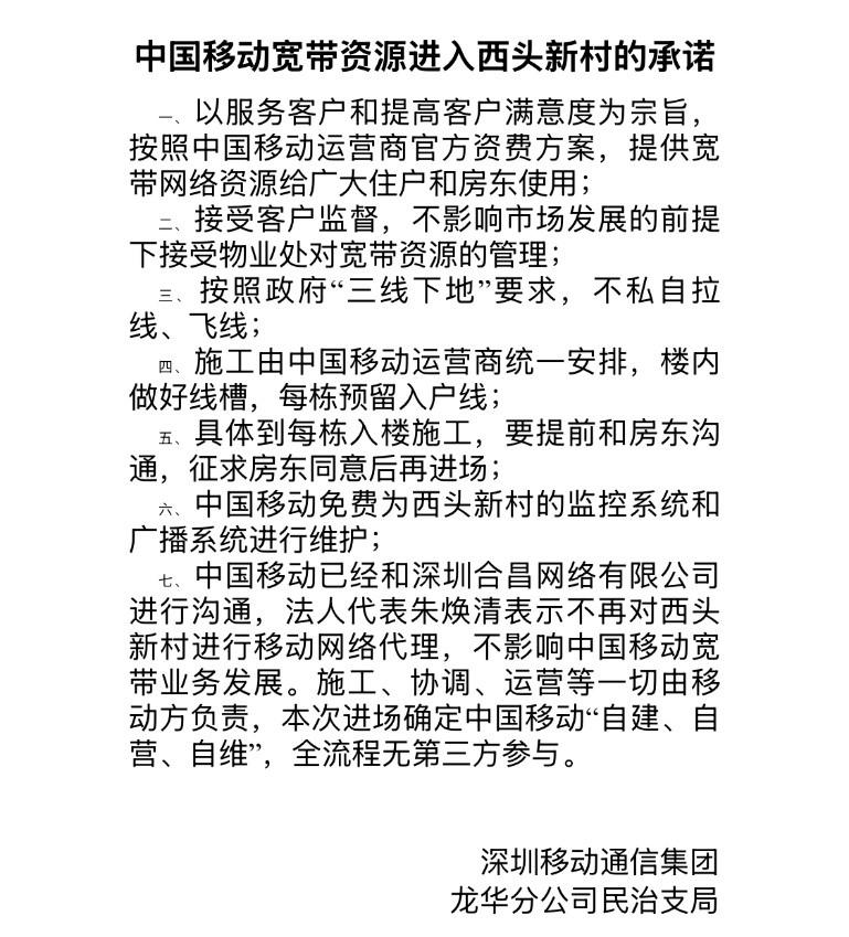
据其介绍,现为自主运营需重新布设光缆、光交箱等资源设施,但过程坎坷,“其实从去年起我们就多次与村里协商,并承诺不私自拉线、免费维护村里监控和广播系统等,社区也开过协调会。物业一度表示需房东同意即可,但在我们联系部分房东后,物业又提出需房东签字盖章等附加条件,甚至在房东门上张贴通知,让大家慎重考虑。”他对此表示无奈,“这本是便民服务,用户应有权自主选择宽带网络。现在还卡在第一步,只要物业先点头,我们施工不到一个月就能搞定,目前仍在积极与村里沟通协商。”

深圳市龙华区民治街道办事处:
中国移动因原服务合同到期导致服务中断
将继续搭建平台协调
针对此事,深圳市龙华区民治街道办事处回应称,经核实,前期西头新村片区由中国电信、中国移动、中国联通三家运营商共同提供宽带服务。中国移动因原服务合同到期导致服务中断,目前片区中国电信、中国联通可提供宽带接入服务。
回应称,西头新村业主委员会与物业为保障管线规范、消除安全隐患而制定的村规民约。根据约定,通信运营商在接入布线前需满足两项条件:一是与房东协商并签订正式合同;二是在楼栋内预设管道后规范接入主管道。该规定旨在统一管理标准,并非针对任何特定服务商。业委会与物业基于“三线下地”工程后的社区环境和安全考量制定管理规范,其出发点合理。物业依据居民公约及房东意愿选择合作运营商,属于市场行为范畴。为此,街道已于2025年6月召开沟通协调会积极推动问题解决。
街道办回应称,保障居民对宽带服务的自由选择权是我们的共同目标。下一步,街道将继续搭建平台,协调中国移动和西头新村业委会协商沟通。但最终安装事宜仍需由运营商、业委会及物业依据合同与管理规范共同商定。
接办单位
深圳市龙华区民治街道办事处
总分 75分
介入速度:20分
理由:问题显现后迅速介入搭建平台,响应及时。
处理进度:19分
理由:协调会成效不彰,数日过去仍陷僵局,推进效率明显滞后。
处理效果:17分
理由:未能实质性化解矛盾,居民选择权受限,治理效果未达预期。
奥一基层治理研究员评价:19分
理由:街道办虽搭建了沟通平台,但其回应仍显被动。面对运营商与业委会的准入争议,街道办仅强调“村规民约”的合理性,却未能有效介入协调,暴露出治理精细化不足。宽带选择权关乎民生福祉,基层政府应更主动厘清“规范管理”与“变相垄断”的界限,推动规则公开透明,而非将问题简单归为“市场行为”。唯有强化监督与调解力度,才能真正疏通民生服务的“肠梗阻”。
采写:奥一新闻记者 李姗姗


