
不是寒暑假,不是法定节假日
秋季学期进度条加载过半
深圳有部分学生竟能理直气壮地出去玩
还定制了4天小长假?

图源:龙岗区外国语学校(集团)新亚洲学校。
9月16日,商务部等9部门印发《关于扩大服务消费的若干政策措施》,鼓励有条件的地区探索设置中小学春秋假。今年以来,四川、浙江等地中小学全面落实春秋假。广东省内,佛山中小学率先开展全市春秋假试点,广州多所学校也陆续试行。今年春季,深圳市龙岗区外国语学校推出“春假自然探索与社会实践”。近日,深圳又迎来首批放秋假的学校,龙岗区第二外国语学校(集团)可园学校、龙岗区外国语学校(集团)将11月14日至17日设为秋假,合并周末形成4天连休,明确“不调休、不补课、无作业”,引发不少家长和网友关注热议。
深圳学生的首个秋假如何落实?
孩子与家长放假的“时间差”怎样填补?
春秋假制度是否有望覆盖深圳更多学校?
奥一新闻记者直击深圳娃的首个“秋假”现场,深入一线教育工作者、专家、学生、家长、企业多方调研,为秋假制度的完善与推广提供参考。
户外赏秋、博物馆打卡、主题公园游玩
多元体验赋能学生成长
深圳首个秋假的到来,让学生迎来自主的假期生活,有家庭出游、校园研学、留校托管等多元选择。采访中,深圳市龙岗区第二外国语学校(集团)可园学校(以下称“可园学校”)党总支书记李细林向记者道出的一组数据,直观呈现了该校秋假落地成效:全校3100余名学生实现100%充分享受秋假,无一人留校托管;98%左右的学生在父母陪伴下度过假期,其中约7成学生离深,前往北京、西安、上海、武汉等地。
为保障出行安全,可园学校特别制定“秋假实践安全打卡表”,规定由学生与家长共同确认安全注意事项并签字提交,筑牢安全保障防线。秋假的推行也为旅游市场注入活力。据同城旅行有关负责人介绍,多地秋假政策的落实让往年11月的旅游淡季催生出新的出游小高峰,亲子及全家出行占比超53%。记者调查发现,“北上寻秋”成为深圳学生的热门选择,户外赏秋、博物馆打卡、主题公园游玩等构成主流。

可园学校《致家长的一封信》“秋假实践安全打卡表”内页。
根据深圳市普通中小学校校历,义务教育阶段学校2025~2026学年自今年9月1日至2026年1月31日止,首次增设的秋假无疑为学生连续五个月左右的学期长跑设置了缓冲期。龙岗区外国语学校(集团)新亚洲学校(以下称“新亚洲学校”)副校长王芹认为,春秋假并非单纯的休息空当,而是以沉浸式体验为核心的成长契机。这个秋假,该校五(3)班萧语晴与家人赴成都打卡秋日美景,漫步在银杏叶装点的街巷,她真切感受到“可以看到、可以触摸、可以闻到的秋天。”可园学校赖宇辰和何知源则不约而同将目的地选在武汉,对历史颇有兴趣的赖宇辰在湖北省博物馆看到越王勾践剑时联想到“卧薪尝胆”的典故,何知源走进辛亥革命博物院后对武昌起义的历史有了更深理解。
除了家长带孩子出游,新亚洲学校还有双职工家庭的初中生这个假期当起“反向导游”,在父母正常上班时,用AI规划行程、订购机票住宿,带着姥姥前往山东济南,在实践中提升了自主规划与责任担当意识。
分层设计、让学生做主
这个假期“玩有所学”
作为秋假的核心构成,研学活动既非“纯玩”消遣,也并非“第二课堂”的简单复刻,而是课程学习的有机延伸。深圳各校在线路设计、任务引导、内容融合、成果展示等方面充分构思,致力于让学生在体验中回归秋假的教育本质,完成学习闭环。
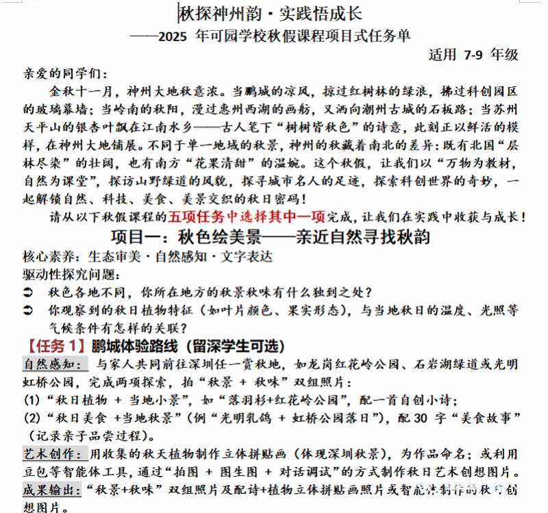
可园学校的研学设计凸显“分层递进”理念。该校依据小学1-3年级、4-6年级及初中不同学段学生的认知规律,制定《2025年可园学校秋假课程项目式任务单》,设置“秋色绘美景”“秋游寻足迹”“秋智探未来”三大主题,涵盖秋叶拼贴画、红色足迹手账、自然观察记录、vlog拍摄等实践任务。学校要求学生至少选择一项感兴趣的任务开展探索,重在锻炼学生自然感知、科学探究与创新思维等素养。这种精准适配的实践指引,确保了学生在享受假期的同时,也能保证学习的方向与深度。




可园学校秋假课程项目式任务单及学生作品。
新亚洲学校则通过“周三无屏思辨日”,将秋假研学方案的决定权交给学生。经过充分讨论与投票表决,“探访光明区智梦探索城”方案脱颖而出。“原来我们日常用的芯片,原材料竟然是沙子。”参与此次探访的七(4)班郭一诺表示,她在馆内不仅系统了解了AI技术与航天领域的相关知识感受科技的神奇,更进一步点燃了对航天探索的兴趣。据了解,学校既提供集体研学,如皮划艇、帆船体验、徒步等特色项目,也鼓励学生参与阅读、义工体验等个性化活动。该校八(7)班洪丹琦这个假期便在龙岗区图书馆做义工,她表示“接触到更广泛的人群,也在帮助他人的过程中丰富了社会经验。”

新亚洲学校供图。
正通过家校协同、社会配合逐步破解
孩子有假家长没假,是春秋假推行过程中的一大错位痛点。但在深圳首个秋假期间,这一困境正通过家校协同、社会配合逐步破解。不少家长提前规划工作进度或申请调休,只为陪伴孩子度过亲子时光。据可园学校一位家长分享,得知秋假通知后她向单位申请陪娃休假,“领导很爽快就批准了,周围同事都特别羡慕”;龙岗区外国语学校(集团)云和学校的家长还通过深圳市长热线寄出“表扬信”,为秋假政策点赞。
为覆盖不同家庭需求,可园学校定制了多元假期方案:父母无暇陪伴时,可整合亲朋好友私下组团;或由学校家委牵头组团;也可发挥同学自主能力,以小组为单位打卡本地科学馆、图书馆等。针对个别家庭确有困难的情况,学校实行 “一生一案”,安排学科教师点对点指导帮扶,全方位兜底看护需求。
李细林指出,目前社会对春秋假的关注多集中在“假期”本身,对其背后的教育价值与育人功能重视不足,仍需强化相关宣传,让更多家长理解春秋假的深层意义。在具体落实中,他建议多方协同发力:学校层面,应进一步丰富假期PBL项目课程作业清单,同时建议各校有意识地错峰休假,提升假期体验;针对家长陪伴难题,希望通过社会调研推动弹性休假制度落实,让家长能与子女学校同步享受春秋假;社区也可整合各类资源、开发研学场所,为学生提供灵活多元的选择。
周洪宇:春秋假将成常规教学重要补充
鼓励开展个性化探索
当代教育名家、中国教育学会副会长、教育部教育信息化专家组副组长、华中师范大学国家教育治理研究院院长周洪宇在采访中表示,春秋假与学校常规教育教学形成重要互补,共同助力学生全面发展。“实践是将知识转化为能力的关键。”周洪宇指出,秋假为学生创造的“触景生情”式体验,正是课堂之外深度育人的重要补充。当学生走出校园置身真实场景时,课堂所学的抽象知识会与现实产生强烈联结、深化认知,更能将书本理论沉淀为解决实际问题的“真能力”,最终达成“既有意义、又有意思”的成长效果。
“家长、教师及教育管理者,都有责任激活、激发并培养孩子的潜力与创造力。”周洪宇强调,假期绝非育人“空白期”,而是育人体系中不可或缺的一环,主张通过“小先生”机制将学生置于教育主体地位,释放其成长活力。比如,在家庭中学生可当“家庭小先生”,自主规划管理个人事务,培育独立意识;在社会中可以“社会小先生”身份走进图书馆、博物馆等公共空间,向大众传递知识。
对于春秋假的推广前景,周洪宇分析,从部分学校的自发探索,到未来凝聚更多学校、家庭的共识与努力,设置春秋假是顺应社会发展的必然趋势。“但能否大规模推广、在多大范围落地,不能一概而论,关键要看各地实际条件。”他强调,推广需“因地制宜、因人而异、尽力而为”,鼓励各地开展个性化探索。


新亚洲学校供图。
储朝晖:以直接体验培育创新思维
呼吁家长放下“过度保护”
中国教育科学研究院研究员、现代教育研究院院长储朝晖指出,“若能以春秋假为切入点增加学生户外活动时间,近视高发、体质偏弱、心理焦虑等突出问题将得到有效纾解。”储朝晖强调,学生的学习必须与真实生活深度绑定,课堂上习得的理论知识,需要通过户外实践、生活感知等场景进行激活与验证。这种“走出课堂”的过程不仅能深化知识认知,更能培育创新思维。若缺乏直接体验的积累,仅靠间接知识的灌输,难以孕育出突破常规的创新思维,更无法支撑个体成长为杰出人才。
储朝晖同时呼吁家长摒弃过度保护的教育方式,让春秋假成为学生自主成长的“实践场”。储朝晖建议,“三年级以下孩子,家长可适当陪伴,三年级以上应减少过度干预。”“能力的成长离不开实践机会,若始终将孩子置于过度呵护的环境中,其自主规划、统筹管理等核心能力便无从谈起。”他认为,春秋假恰好为学生提供了自主安排时间、独立解决问题的契机,在规划行程、参与实践、与人协作的过程中,学生的自主性将得到充分锻炼。
采写:奥一新闻记者 任贺
编辑:任贺


