日前,市民梁女士向奥一新闻记者反映称,七年前其在南方医科大学深圳医院进行核磁共振检查,去年发现报告单存在漏诊情况,今年到医院希望封存病历时才发现医院提供的版本与此前自己获取的报告单存在较大出入,质疑医院擅自修改病历,同时认为医院存在未按规定书写病历情况。
对此,南方医科大学深圳医院回复奥一新闻称,患者仅在南方医科大学深圳医院急诊完成磁共振检查,并未在医院做任何治疗。其在外院治疗后出现的不可逆医疗损害与医院的检查报告之间无直接关系。医院按照有关要求,对患者磁共振检查结果进行了更新报告,并将更新后的检查结果重新向患者提供,同时2018年出具的核磁诊断报告仍保留并提供给患者,并非篡改报告。
患者:医院最新提供的病历与归档七年的病历有出入
据患者梁女士介绍,2018年5月21日,其因摔倒致右踝疼痛到家附近的医院进行治疗,由于该医院做不了核磁共振检查,其于2018年5月24日到南方医科大学深圳医院急诊科就诊并做了该项检查,并拿着相关检查报告单回到原医院继续诊疗。
根据梁女士后来从原医院病案科复印的资料,南方医科大学深圳医院核磁共振检查诊断报告单显示,诊断意见:右侧踝关节腔、跟距关节腔少量积液,三角韧带损伤,内外踝皮下软组织水肿,跟上脂肪垫损伤,跟上滑囊积液,胫后肌腱腱鞘炎。

七年前梁女士获得的检查报告单。
梁女士表示,自己曾在深圳和外地多家医院手术和治疗,效果一直不佳,遗留创伤性踝关节炎等病症,需要终身治疗。后来,其因存在诊疗过错将原医院诉至法院,在司法鉴定的过程中,才发现之前南方医科大学深圳医院出具的核磁共振检查诊断报告单遗漏了“右踝外侧副韧带损伤,右跟骨前缘少许撕脱小骨块”。“这延误了我当时的规范治疗,导致原医院没有及时采取固定手段或者进行手术。韧带断的话如果及时用石膏固定有可能自己会长好,或者直接进行手术,也就不会诱发后面系列病症。”
根据患者提供的2024年9月3日相关《司法鉴定意见书》,MRI(注:核磁共振)的关节影像几乎100%能诊断出韧带损伤情况。被起诉医院的相关过错与漏诊右踝外侧副韧带损伤,右跟骨前缘少许撕脱小骨块之间存在因果关系。

2024年9月3日《司法鉴定意见书》部分内容。
“直至2025年9月,我到南方医科大学深圳医院希望封存病历,当时院方提供了一份报告单,才发现病历被修改了,诊断意见内容与七年前拿到的报告有较大出入。”根据梁女士提供的资料,与七年前拿到的病历报告相比,南方医科大学深圳医院9月给到的2018年5月24日核磁共振检查报告单增加了一条诊断意见“右侧距腓前韧带肿胀,粗细不均,张力减低,提示损伤。内侧三角韧带损伤”。

对比七年前的报告单,梁女士发现2025年9月从南方医科大学深圳医院获得的报告单增加了新的诊断意见。
其进一步提出疑问:“修正一份已经归档七年的报告,已经没有指导临床治疗的意义。为什么医院能在患者不知情的情况下擅自篡改病历且事后也未主动告知?”梁女士认为,医院在没有医疗需求的情况下对归档病历进行修改,且没有注明修改内容、修改时间、修改人员这些关键信息,不符合相关规范。
其还表示,南方医科大学深圳医院称是在原始报告的基础上进行修改,已经保留原始报告。接着从院方获得那份未写明报告日期的原始报告。“现在我手上有三份不一样的核磁共振报告,都不知道该认哪份报告?”

据患者介绍,南方医科大学深圳医院保留的原始报告未写明报告日期。
梁女士称南方医科大学深圳医院曾提出10%的责任承担方案,其不愿意接受,认为擅自修改病历与遗漏诊断是两回事,希望院方对病历修改一事进行正面回应说明。
市卫健委曾回复:医务人员涉嫌未按规定书写病历的违法行为,已责令改正
与此同时,梁女士指出南方医科大学深圳医院在病历管理及书写方面存在不规范问题,并反映至有关部门。
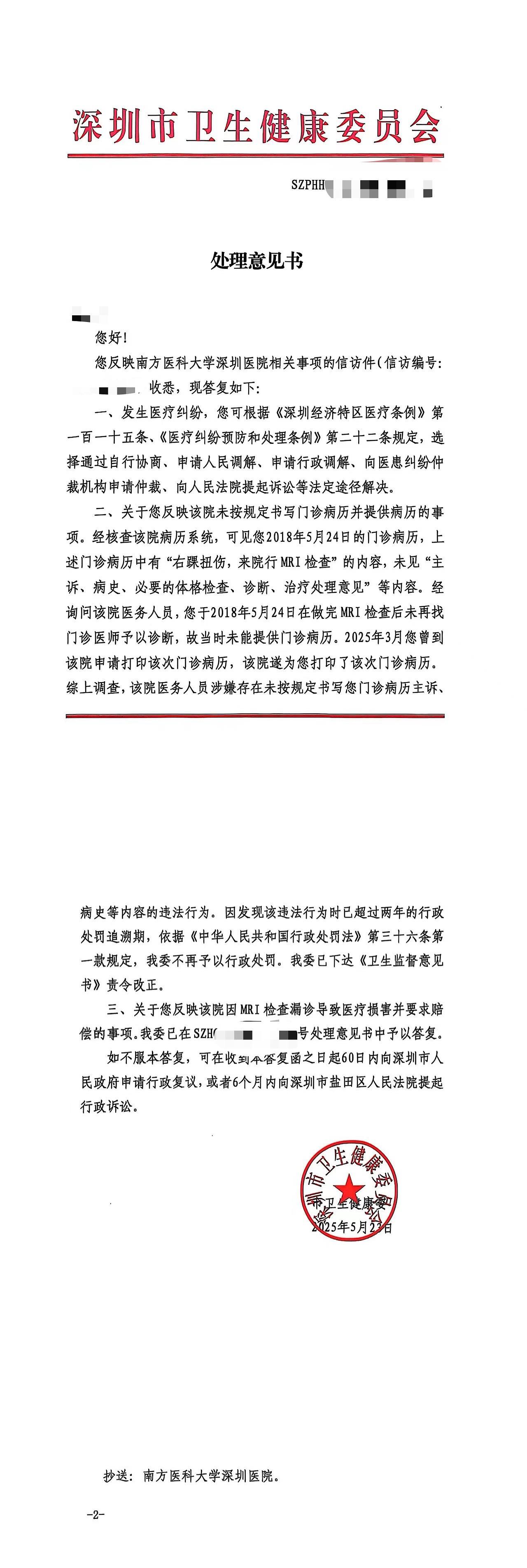
根据梁女士提供的资料,2025年5月23日,深圳市卫生健康委员会在《处理意见书》中回复表示,关于反映南方医科大学深圳医院未按规定书写门诊病历并提供病历的事项,经核查该院病历系统,可见2018年5月24日的门诊病历,上述门诊病历中有“右踝扭伤,来院行 MRI检查”的内容,未见“主诉、病史、必要的体格检查、诊断、治疗处理意见”等内容。经询问该院医务人员,患者于2018年5月24日在做完MRI检查后未再找门诊医师予以诊断,故当时未能提供门诊病历。
综上调查,该院医务人员涉嫌存在未按规定书写患者门诊病历主诉、病史等内容的违法行为。因发现该违法行为时已超过两年的行政处罚追溯期,依据《中华人民共和国行政处罚法》第三十六条第一款规定,市卫健委不再予以行政处罚。市卫健委已下达《卫生监督意见书》责令改正。

医院:患者未行任何治疗措施,医院也并非篡改报告
针对患者反映事项,奥一新闻记者联系采访南方医科大学深圳医院。据医院介绍,患者梁某某因“右踝扭伤”于2018年5月21日入深圳一医院住院治疗。因该医院无核磁共振,医生介绍患者于5月24日到南方医科大学深圳医院急诊科就诊,申请做右踝磁共振检查。急诊医师接诊开具右踝磁共振检查单,患者完成检查后直接取走磁共振检查结果,返回原医院继续治疗,没有按照诊疗流程返回南方医科大学深圳医院急诊科完成诊疗。
2018年6月29日,原医院请广州某三甲医院影像科医生会诊,指出南方医科大学深圳医院磁共振报告没有报“右侧距腓前韧带撕裂、跟腓韧带损伤”情况。此后患者在另外两家医院多次手术、治疗,最终康复不佳,遗留创伤性关节炎病情。患者仅在南方医科大学深圳医院急诊完成磁共振检查,并未在医院做任何治疗。其在外院治疗后出现的不可逆医疗损害与医院的检查报告之间无直接关系。2025年2月14日患者向深圳市卫健委信访投诉医院检查报告事项,要求医院承担次要责任。
对于患者质疑的漏诊、病历书写问题,院方在回复中表示,按照正常诊疗流程,患者完成检查拿到检查结果后,应到接诊医生处复诊,接诊医生会结合患者病史、体征、影像学片,必要时请相关专科医生会诊,给出临床诊断与治疗建议。
经核查,2018年患者在南方医科大学深圳医院行核磁共振时右踝关节急性期损伤,周围软组织肿胀明显,影响局部细微结构韧带损伤观察、距腓前韧带显示欠清,影响了影像诊断医生对于急性期水肿与韧带损伤的认识和分辨。且患者完成检查后未至接诊医生处复诊,导致接诊医师未能结合影像学片与患者病史、体征表现给出临床诊断与治疗建议,没有完成完整的诊疗过程。患者在医院未按照诊疗流程就诊,未行任何治疗措施。
2018年5月24日,患者系在原医院住院期间为了做核磁共振检查专门来南方医科大学深圳医院急诊就诊,急诊接诊医生为其开具检查单,患者检查完毕后未按照就诊流程返回接诊医生处复诊即自行离院,医生无法完成临床诊断和病历书写,导致病历内容存在缺漏。

医院系统里有梁女士相关门诊病历。
该院还称,2025年2月14日患者向深圳市卫健委信访投诉医院后,医院按照《电子病历应用管理规范》第十七条要求,对患者磁共振检查结果进行了更新报告,并将更新后的检查结果重新向患者提供,同时2018年出具的核磁诊断报告仍保留并提供给患者,并非篡改报告。
为了保障患者的合法权益,医院建议通过法律途径解决纠纷,医院秉承为患者负责的态度,将全力配合患方。同时,南方医科大学深圳医院将继续加强管理,严格落实医疗核心制度,提高医疗质量,守护患者健康。
采写:奥一新闻记者詹越慧
图片均由受访者提供


