近日,深圳市发展和改革委员会官网发布《深圳市2026年重大项目计划清单》(以下称“计划清单”)。《计划清单》显示,2026年深圳市共安排重大项目832个,总投资3.2万亿元,其中建设项目719个,年度计划投资3091.0亿元。
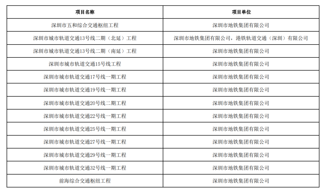
奥一新闻记者梳理发现,《计划清单》中不仅包含坪山、五和、前海、机场东、西丽等5大综合交通枢纽,还涵盖13号线、15号线、17号线、20号线二期、22号线一期等11条城市轨道线路,以及深大城际、深惠城际等多个城际铁路项目。

11条轨道齐发力
深圳地铁网再扩容
记者注意到,共有11条深圳市城市轨道交通入列《计划清单》,其中包括:13号线二期(北延)、13号线二期(南延)、15号线、17号线一期、19号线一期、20号线二期、22号线一期、25号线一期、27号线一期、29号线一期、32号线一期。


13号线二期(北延)
13号线二期(北延)是南山、宝安和光明的通勤快线。线路起于宝安区上屋站(不含),止于光明区李松朗站。线路全长约19.23km,设站11座,车辆段1座。
北延段与13号线一期贯通运营后,将成为串联南山、宝安、光明三区的城市轨道交通干线,同时加强光明科学城与南山科技园、深圳湾超级总部基地的出行服务。

13号线二期(南延)
13号线二期(南延)始于东角头站,终于深圳湾口岸站,线路全长4.067km。全线采用地下敷设,共设车站3座。线路建成后,可进一步满足和提升深圳南山蛇口片区市民文化、休闲及娱乐的高品质交通需求。

15号线
深圳地铁15号线作为第五期建设规划中的首条地铁线路,也是串联前海、南山和宝安的首条环线线路,配套支撑西丽综合交通枢纽建设。线路起自听海站,止于听海站,全长 32.2 km,设站 24 座。
地铁15号线建成后,将提升科技园、宝安老城区、南山后海等片区轨道覆盖服务水平,对前海宝中片区、蛇口、高新北片区、留仙洞、西丽和未来科技城等重点片区的发展具有重要意义。

17号线一期
深圳地铁17号线一期工程是连接深圳东部片区的重要交通干线。线路起于罗湖区侨社站(罗湖西站),终至龙岗区上李朗站,线路全长约18.62公里,共设18座地下车站。
线路建设将加强
罗湖中心、布吉、南湾等
人口岗位密集片区轨道覆盖
支持笋岗清水河等
重点区域开发建设
服务罗湖口岸、深圳火车站、
罗湖北枢纽客流集散

19号线一期
19号线起于南塘围,止于聚龙站,线路全长约14.487km,共设车站12座,新建沙湖停车场1座,新建沙湖主变电所1座。线路连接坪山中心区、高新园区、碧岭等片区,并规划与多条轨道线路换乘,助力坪山构建“内联外畅”的交通网络,未来将与14号线、16号线无缝衔接。

20号线二期
20号线二期线路起自既有轨道20号线一期工程机场北站(不含),途经福永街道、航城街道、西乡街道、新安街道终至南山区白石洲站,计划2028年开通,通车后将串联宝安、南山等重点发展区域。据了解,20号线远期还预留了延伸到东莞的条件。

相关报道↓↓
22号线一期
22号线一期工程起于上沙站,途经福田区、龙岗区、龙华区,止至黎光站,预留向北延伸至东莞的条件,线路全长34.7公里。

线路建成后将完善轨道交通网,链接科技创新合作区、香蜜湖片区、梅林片区、彩田片区、坂雪岗科技城、鹭湖科技文化片区观澜文化小镇等区域,实现福田主中心与观澜组团中心45分钟与临深片区60分钟通达的规划目标。
25号线一期
25号线起自宝安区石龙站,终至龙岗区吉华医院站,线路先后途经宝安区石岩街道、龙华区大浪街道、龙华街道、龙岗区坂田街道。线路全长16.5km,共设车站14座,换乘站5座,石环路车辆段1座。

27号线一期
27号线一期工程起自南山区松坪村站,终至龙岗区岗头西站,全长约25公里,途经南山、龙华、龙岗三区,串联前海、南山科技园、西丽高铁新城、龙华中心、坂雪岗科技城等重点片区,共设21座车站。线路建成后,前海、南山中心与龙华中心,可以45分钟快速通达。

29号线一期
29号线位于南山至光明发展轴,起于红树湾南站,终于兴东站,全长11.16km,共设车站9座,全线均为地下敷设。线路建成后,将串联深超总、白石洲、西丽、石岩、光明科学城等片区和城市功能节点。

32号线一期
32号线位于大鹏新区,自8号线三期溪涌站起,共设上洞、土洋、葵涌、葵涌东4座车站。其中,葵涌站与深惠城际大鹏支线葵涌站形成T型换乘。

相关报道↓↓
五大综合交通枢纽
深圳门户能级再提升
轨道线路加速成网的同时,一批高能级综合交通枢纽同步推进,成为深圳交通的关键支点。
前海综合交通枢纽工程
前海综合交通枢纽位于前海桂湾片区,占地面积约20万平方米,总建筑面积约216万平方米,地铁1、5、11号线和穗莞深城际线等在此交汇。建成后,日客流量预计达到75万人次,将成为亚洲第一、世界第四大地下交通枢纽换乘站。
机场东综合交通枢纽工程
位于前海的机场东交通枢纽是深圳首个“空铁联运”的综合交通枢纽,按6台14线规模在地下设站,集航空、高铁、城际、城市轨道、公交等多种交通方式于一体。
未来将与地铁1号线、12号线、20号线、26号线(规划)无缝换乘,根据规划,还将与深大城际线、机场捷运系统换乘。据了解,机场东枢纽预计将于2028年12月底建成运营。
西丽综合交通枢纽工程
作为深圳市“五主五辅”铁路客运主枢纽的重要组成部分,西丽综合交通枢纽未来将引入4条高铁——赣深高铁、深茂铁路、深汕铁路、深珠高铁;2条城际铁路——深惠城际、深莞增城际;4条地铁线路——13号线、15号线、27号线和29号线,形成“4高铁+2城际+4地铁”的多层级轨交网络,完善大湾区轨道交通网络布局。
2025年10月,该工程正式进入主体结构施工阶段,建成后将成为国内最大轨道交通换乘枢纽,也是未来深圳最大的高铁站。根据规划,西丽综合交通枢纽集国家铁路、城际轨道、城市地铁于一体,总规模为13台25线,超过现有深圳北站的11台20线,将有利于缓解深圳北站接发能力趋于饱和的问题,整体工程计划于2028年8月28日建成完工。
相关报道↓↓
五和综合交通枢纽工程
位于龙岗区坂田街道的五和综合交通枢纽工程,是深圳地铁5号线、10号线与深惠、深大、中轴城际五线交会点。项目已完成施工招标,2026年3月正式开工,2028年建成运营。届时将实现20分钟速达前海、机场,1小时覆盖广州、东莞、中山等湾区主要城市。

坪山综合交通枢纽工程
坪山综合交通枢纽是深圳东部唯一的高铁综合枢纽,位于龙岗、坪山两区交界,是汇集三条国家铁路、两条城际铁路、两条大运量城市轨道、一条小运量轨道交通和多种交通接驳设施的综合交通枢纽。总建设规模为46.49万平方米。

据了解,深圳市坪山综合交通枢纽工程不仅服务于深圳东部坪山、龙岗、盐田、大鹏四区及惠州惠阳、大亚湾部分区域,也是深圳辐射“深莞惠河发展轴”和“深惠汕发展轴”的东部门户节点。
城际铁路密集落地
“轨道上的大湾区”正加速跑
在市内交通升级的同时,深圳正加快推进城际铁路建设,深度融入大湾区一体化发展。
深大城际
深大城际(深圳段)起自深圳市宝安机场T4站,途经宝安区、龙华区、龙岗区,终至坪山区聚龙站,线路全长约 69.2 km。线路设计时速为160km。全线设地下站 11 座,分别为:T4枢纽、机场东、黄麻布、石岩中心、龙胜、民治北、五和、白坭坑、大运、坪山、聚龙。深大城际建成后,仅需20多分钟,就能实现从坂田直达深圳机场。

新建深圳至茂名铁路深圳至江门段
深江铁路全线共设深圳西丽(深江铁路建设项目不含西丽站)、深圳机场东、滨海湾、南沙、中山北、横栏、江门共7座车站,其中西丽、深圳机场东为地下站,滨海湾、南沙、中山北、横栏为高架站,江门站为地面站,西丽站纳入西丽至光明城项目建设。另结合广珠城际中山站至深江铁路深圳方向联络线引入,对既有中山站进行改扩建。

届时深圳与江门可实现轨道交通1小时内通达,深江两地的合作将更加紧密,对进一步打造“轨道上的大湾区”,促进珠江口东西两岸融合发展具有重要意义。
深圳至深汕特别合作区铁路工程
深汕高铁是国家“八纵八横”高铁网沿海通道的重要组成部分,也是粤港澳大湾区向东辐射及深汕特别合作区“五铁五高”外联交通的关键一环。项目建成后,将强化粤港澳大湾区与长三角、海西经济带的高速联系,实现深圳至深汕特别合作区的高频便捷连接。

深汕高铁建成后
从深圳前往深汕特别合作区的时间
将由目前的47分钟缩短至30分钟
深惠城际前海保税区至坪地段
深惠城际铁路前海保税区至坪地段起自前海保税区,途经深圳市前海、南山区、龙华区、龙岗区,东莞市凤岗镇,终至龙岗区坪地低碳城,正线长约58.9km(深圳市52.836km,东莞市6.024km)。线路设计时速 160 公里,全线设地下站 11 座,分别为前保站、怡海站、鲤鱼门站、西丽站、深圳北站、五和站、平湖站、凤岗站、大运北站、龙城站、坪地站。

深惠城际建成后
将进一步缩短深圳、东莞、惠州
三地通行时间
推动深莞惠都市圈融合发展
对加快粤港澳大湾区
基础设施互联互通
打造“一小时生活圈”具有重要意义
深惠城际大鹏支线工程
深惠城际大鹏支线起自龙岗区龙城站,途经坪山区,止于大鹏新区新大站,线路全长约 39.4公里,设计时速为160公里。全线设龙城、坪山、燕子湖、葵涌、大鹏、新大 6 座车站。设新大存车场。
作为粤港澳大湾区城际铁路网络的重要组成部分,大鹏支线也是深圳“东进战略”的强力支撑。
深惠城际大鹏支线建成通车后
可实现大鹏与龙岗、坪山半小时通勤
通过换乘可快速抵达
宝安机场、南山、前海等地
将极大缓解大鹏新区的综合交通压力
穗莞深城际前海至皇岗口岸段工程
穗莞深城际铁路是连接广州、东莞、深圳的珠江东岸轨道交通主干线,工程分三期建设。前海至皇岗口岸段(前皇段)目前正在建设中,设超级总部、皇岗口岸2座地下站,设计时速160公里,未来可实现与多条深圳地铁线路换乘。

穗莞深城际深圳机场至前海段
深圳机场至前海段(机前段)正在建设中,机前段全长约15.2公里,设西乡、宝安、前海3座地下站,设计时速160公里。

穗莞深城际全线建成后
将进一步完善粤港澳大湾区
城际轨道交通网
有力支撑前海深港现代服务业合作区、
东莞滨海湾新区等重点片区发展
预计将带动沿线
万亿级产业集群加速成长
深圳平湖南至盐田港铁路改造工程
作为深圳市唯一将港区与铁路网络无缝连接的海铁联运专用线,线路起自平湖南,经龙岗区、盐田区至盐田港中港区,全长约 19.8 公里,并设有一条长约 4.2 公里的东港区支线。

全线设平湖南、中港区、东港区3座车站,改造后铁路设计时速达 120 公里。
项目建成后
将显著提升铁路运输能力
有效分担部分公路货运
缓解城市交通压力
助力绿色低碳发展
采写:奥一新闻记者 任贺
编辑:任贺


