连续两年,深圳外国人入境数位居全国城市第二,治理“外”传怎么写,深圳这个社区似乎找到了答案。2026年1月,巴巴多斯籍留学生卓远(Joshua)成为南山区首位外籍楼栋长。一位外国青年,为何会参与中国社区的治理?他眼中的深圳基层治理是什么样的?

卓远在清华大学深圳国际研究生院拍摄。拍摄:刘正方
“没想过会在中国管理一栋楼!”2023年来到中国后,卓远从北京到深圳求学,对社区治理一度完全陌生。在南山区桃源街道,初次跟随大学城社区工作人员上门走访时,他满是疑惑:“在我们国家很少有人会这样敲门,我起初有些怀疑。但他们告诉我,只有真正了解大家的情况,才能提供更好的帮助。”从一名国际志愿者成长为外籍楼栋长,卓远如今协助管理着清华留学生宿舍楼的日常事务。
他本以为“楼栋长”只需要上门核对信息,没想到在日常见面中会开始和外籍居民聊生活、聊变化、聊需求,“聊得很热闹”。正是这种有温度的沟通,让他协助外籍居民更新护照、解答签证与体检疑问、在留学生群里宣传社区活动,邀请大家参与中文课、体验中国民俗,还把从不参与活动的留学生拉入社区服务群。

卓远在“扫楼”行动中为留学生送上新春福字。图源:桃源街道办
在亲身参与中,卓远也形成了对深圳基层治理最直观的感受。他用三个词评价社区工作者:很有活力、很年轻、很周到,“他们就像朋友一样,平时工作辛苦,可一到活动见面,立刻热情满满”。他还主动优化双语标识、建议适配外籍需求,用自己的视角让社区服务更贴心。从怀疑到有点理解,再到积极参与,这位外国青年视角的转变,折射出深圳基层治理在开放包容中探索出的“以外助外”新解法。所谓“以外助外”,就是邀请熟悉中外文化、热心积极的国际志愿者,搭建社区与外籍居民的沟通桥梁。这一创新,深深植根于深圳“志愿者之城”的土壤。
在感受温暖的同时,卓远也客观指出:真正深度参与基层治理的外籍友人仍然偏少,贴合需求的活动有限,信息宣传渠道不通畅,不少人“想参与却不知道怎么参与”。他期待未来能有更多外籍楼栋长和国际志愿者加入,一起搭建融入桥梁。

国际青年行走南山。图源:桃源街道办
卓远的期待,映照出深圳国际化进程中的一道必答题。数据显示,2025年深圳口岸年出入境人次增至2.73亿,创历史新高;全市新设外资企业约1.6万家、增长63.3%,数量居全国大中城市首位,全球资源与目光正进一步汇聚深圳。如何让长期在深的外籍人士真正融入社区,破解语言不通、文化隔阂、社交孤独等现实障碍?
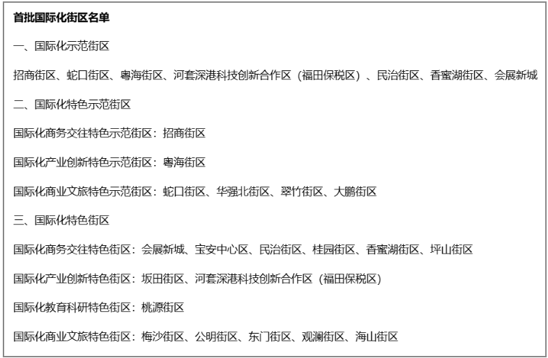
面对这道必答题,深圳已主动破题、提前布局。早在2019年,深圳就发布了《关于推进国际化街区建设提升城市国际化水平的实施意见》,率先提出建设“国际化街区”的概念,并推动形成全市国际化街区网络;2023年,招商、蛇口、香蜜湖、会展新城等20个街区入选深圳市首批国际化街区。

2023年,20个街区入选深圳市首批国际化街区。图源:深圳市政府官网
国际化街区的终极目标,并非打造隔离的“涉外小区”,而是构建中外居民有机融合的温暖共同体。当基层社区主动迈出第一步,其价值是双向的:既让外籍友人看见真实、立体、温暖的中国,也让基层治理更懂多元需求。以民生为大、以诚相待,深圳努力让每一位外籍居民都感受到:我是外国人,但不是外人。

国际化实习就业双选会。图源:桃源街道办
今年是深圳“APEC年”,这座城市将迎来更多世界目光。深化国际魅力,应从把外籍友人当成我们开始,外籍楼栋长便是绝佳开端。如何持续引导外籍友人深入了解中国、建言献策、助力国际化建设,同时帮助有出海需求的企业吸纳国际人才,深圳的治理“外”传还有很多细化工作。当然,基层治理不能忘了大多数,让市民在身边就能感受多元文化互动,以基层治理赋能城市高质量发展,才是可持续化的未来国际化街区形态。


